广东省生态环境厅于近日发布了2023年《广东省先进污染防治技术目录(水污染防治领域)》,广州水投净水公司自主研发的两项技术“地下污水处理厂智慧控制技术”和“城镇污水厂干化污泥制园林花卉基质技术”入选,并在广东省环境科学学会公众号上展播。
2023年《广东省先进污染防治技术目录(水污染防治领域)》是由广东省生态环境厅组织开展的权威评审,审查严格,本次全省入选的推广技术仅10项。

广州水投净水公司首次入选2023年《广东省先进污染防治技术目录(水污染防治领域)》

在广东省环境科学学会公众号上展播《广东省先进污染防治技术目录(水污染防治领域)》
低碳未来
激发绿色技术研发活力
实施绿色技术创新攻关行动,公司围绕节能环保、清洁生产、清洁能源、资源化等领域布局一批原创性科技攻关项目。
推动污泥资源化“变废为宝”,研发成功利用污泥制作建材、海绵介质土、园林基质土、炭化燃料棒等;其中,污泥制作园林花卉基质技术纳入《广州市绿色技术推广目录(2024年本)》、陶瓷花盆应用被羊城晚报等媒体广泛宣传。
将污水处理过程中产生的污泥转化为高附加值的园林花卉基质,开拓性解决广州市jiuzhou九州官方在线入口污泥终端处置的有效方法,是城镇污水处理厂落实国家生态文明建设和双碳目标政策的具体体现,是城镇污水处理污泥资源化、减量化、无害化和稳定化的重要举措和实践应用。以处置100吨/天干污泥(含水率为35%)为基数计算,可固定碳16.25吨/天,年减少二氧化碳排放量21750吨。
推动再生水回用助力循环低碳发展,2023年再生水回用量约6.5亿吨,利用率提高至41%。建成投用39个再生水公共取水点,日供水能力达1.4万吨。除用于河涌生态修复外,还推广应用于建设工地用水、工业冷却用水、商业汽车美容、市政园林绿化等多个方面,其中汽车美容项目是华南地区首个规模化再生水洗车项目,被国家节约用水办公室、《广州日报》等媒体广泛宣传报道。
推动光伏发电项目实现清洁能源替代,利用地上式池体加盖、构筑物屋顶、地埋式净水厂地面等空间架设分布式光伏发电装置,首批项目累计减少二氧化碳排放超5400吨。
推动水源热泵技术有效回收能源,提取污水中热量,转换成清洁能源,已用于厂内污泥干化工艺提供热源;推动水力能源收集装置,利用污水处理过程中提升、跌水等工艺特点,安装能源回收转化装置,将水力落差转化为电能,实现能源的回收利用。
智慧电房巡检效率提升了60%,每年节约电费和人力成本超1000万元。AI辅助控制系统巡检效率提升50%;全流程数字化碳管理平台使碳减排比例优化至30%,每年减少二氧化碳排放约3.34万吨。建成全流程水质监测系统,可提前6-15小时水质预警,根据水质精确曝气和智能加药,吨水电耗和药耗降低5%以上。
成果转化引擎
点燃科技创新动力
公司积极利用首台(套)重大技术装备政策支持绿色技术应用,支持绿色技术创新成果转化应用,加快先进成熟技术推广应用。
地下污水处理厂智慧控制技术
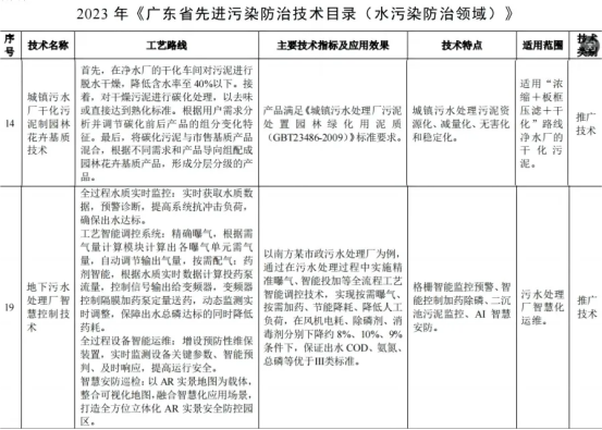
全过程水质实时监控:实时获取水质数据,预警诊断,提高系统抗冲击负荷,确保出水达标;工艺智能调控系统:采用“前馈+模型+反馈”的多参数控制策略,实现按需配气与智能加药,保障出水的条件下节能降耗;全过程设备智能运维:增设预防性维护装置,实时监测设备关键参数、智能预判、及时响应,提高运行安全;智慧安防巡检:以AR实景地图为载体,整合可视化地图,融合智慧化应用场景,打造全方位立体化AR实景安全防控园区。
智能巡检机器人
经广东省工程勘察设计行业协会评定,荣获2023年度科学技术奖一等奖,代表污水处理领域先进性、原创性的智能化、自动化水平,污染物去除率显著提高,出水指标达到甚至优于地表水Ⅲ类水标准。在保持优质出水的条件下,除磷剂、消毒剂药耗、风机电耗降低5-12%,水质检测提升检测频率3-5倍,节约检测时间约67%,24小时视频线上自动巡检,班组工作量减少20%,当年实现碳减排约1.2万吨。
广州水投净水公司智慧运营中心
向绿而行,向新而变
广州水投净水公司积极推进传统环保基础设施管理转型升级,连续3年荣获“环保诚信企业”(绿牌企业),获评“广东省减污降碳突出贡献企业”,成功获评广东省“碳达峰碳中和”典型案例、广东绿色金融改革创新推广案例(绿色债券)、广州市节能减排技术应用典型案例,获得广东省首批绿色品牌示范企业称号,入选广东省第一批“碳达峰碳中和”试点企业,“广州沥滘生态化地埋式净水厂示范项目”作为全省唯一企业代表荣获2024“零碳中国”优秀项目案例,积极传播生态文明理念,承办粤港澳大湾区智慧水务论坛、污泥淤泥处理处置技术论坛、全国生态日、全国低碳日、广东-芬兰节能环保交流会、广州环保展等重大会议,并分享了公司绿色低碳发展经验。